Stół do kiełkowania ziarna
Alternative title
Grain germination bench
Type
Patent
Subtype
Invention
Authors/Creators
Publisher
Urząd Patentowy Rzeczypospolitej Polskiej
Date
1993
Abstract PL
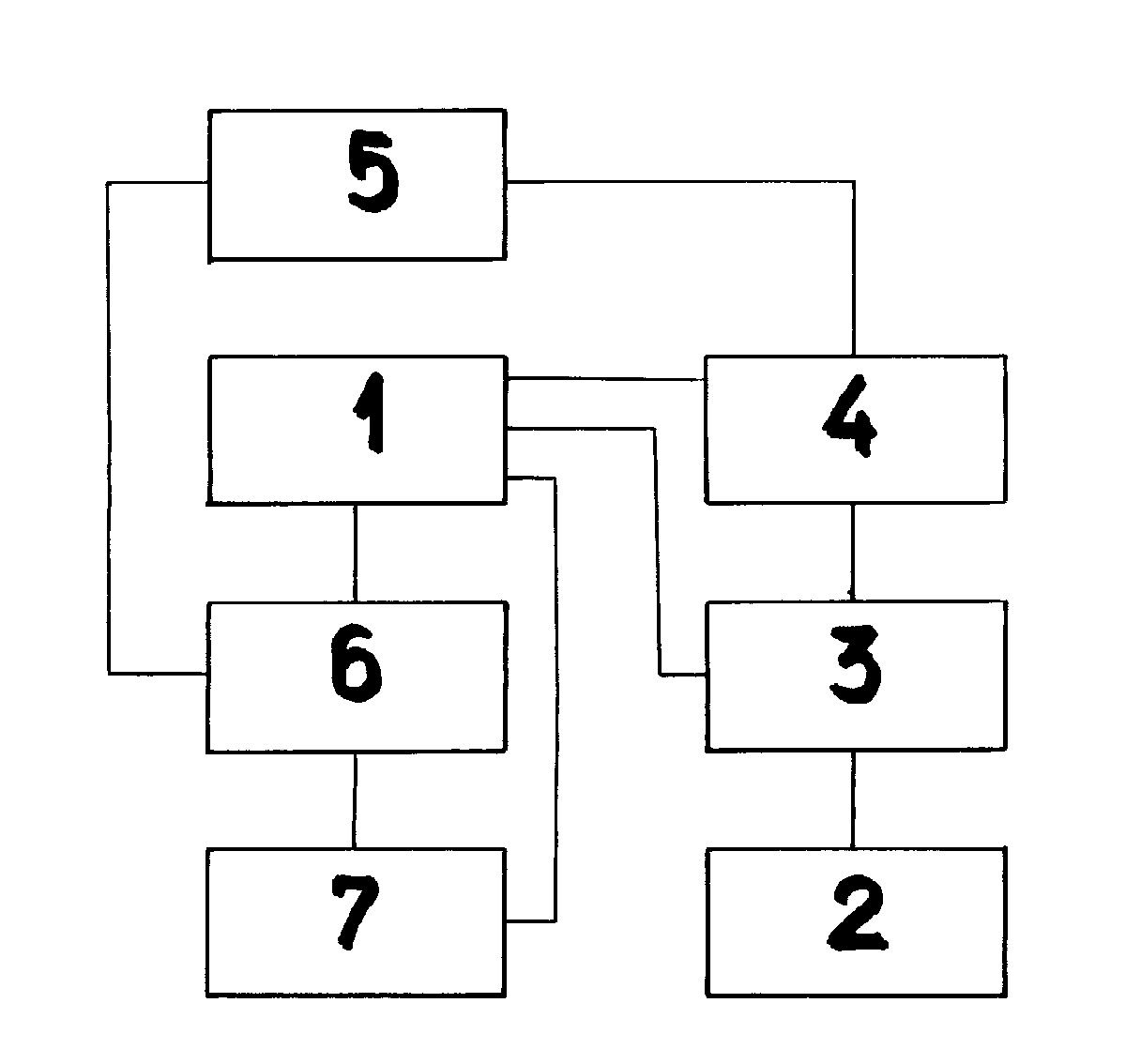
Stół do kiełkowania ziarna, ze zbiornikiem wodnym (1) podgrzewanym elektrycznie pośrednio grzałkami (7) od dołu, ze stabilizatorem temperatury, z blatem z otworami, w których umieszczone są sączki nawilżające, posiada zespół chłodniczy składający się z chłodziarki (2) sprężarkowej z pompą (3) wodną zasilającą zbiornik wodny (1), wyposażony w regulator (4) z czujnikiem temperatury włączany sterownikiem (5) czasowym i zespół do nagrzewania, z grzałkami (7), z regulatorem (6) i czujnikiem temperatury włączany sterownikiem (5) czasowym. Po ustawieniu na sterowniku (5) czasowym okresów grzania i chłodzenia, stół przygotowany jest do pracy zgodnie z nastawami w cyklu całodobowym.
Date of filing with the Polish Patent Office or with the competent office abroad
1993-07-01
Date of publication in ‘WUP’ or equivalent foreign bulletin
1997-01-31
Exclusive right number
Pat.170697
Statistics
Bodziak, K., Nalewaj, K., & Złonkiewicz, Z. (1993). Stół do kiełkowania ziarna. Urząd Patentowy Rzeczypospolitej Polskiej. https://hdl.handle.net/20.500.14629/17450

Files
miniaturka.jpg
JPG 59.07 KB
Licence
Accessibility issue?Request a WCAG-compliant file
Publication available in collections: